a片网
智能问答
繁体
长者专区
中国政府网
|
湖北省人民政府
a片网 政府门户网站
首 页
a片网
a片网公开
互动交流
政务服务
走进新洲
a片网
a片网
a片网公开
互动交流
便民服务
走进新洲
搜 索
当前位置:
a片网
>
a片网公开
>
政策
>
政策问答
>
政策问答库
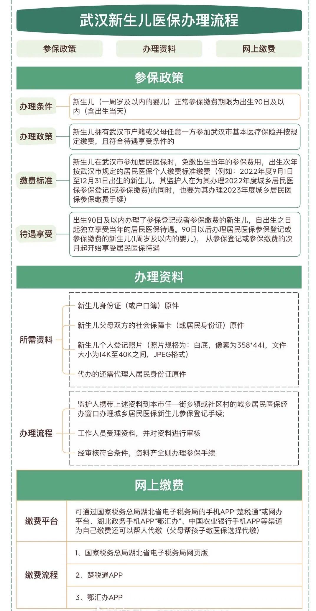
【图文】武汉新生儿医保办理流程
2023-11-23 11:10
|
武汉本地宝
附件:
已阅 0
打印
下载
扫一扫
收藏
关闭
关联链接
×
您访问的链接即将离开“
”门户网站 是否继续?
微博
微信
APP
无障碍